Skip to content
Home
IR Home
Other Investor Information
Company Information
Company Information
Chairman Statement
Company Background
Vision and Mission
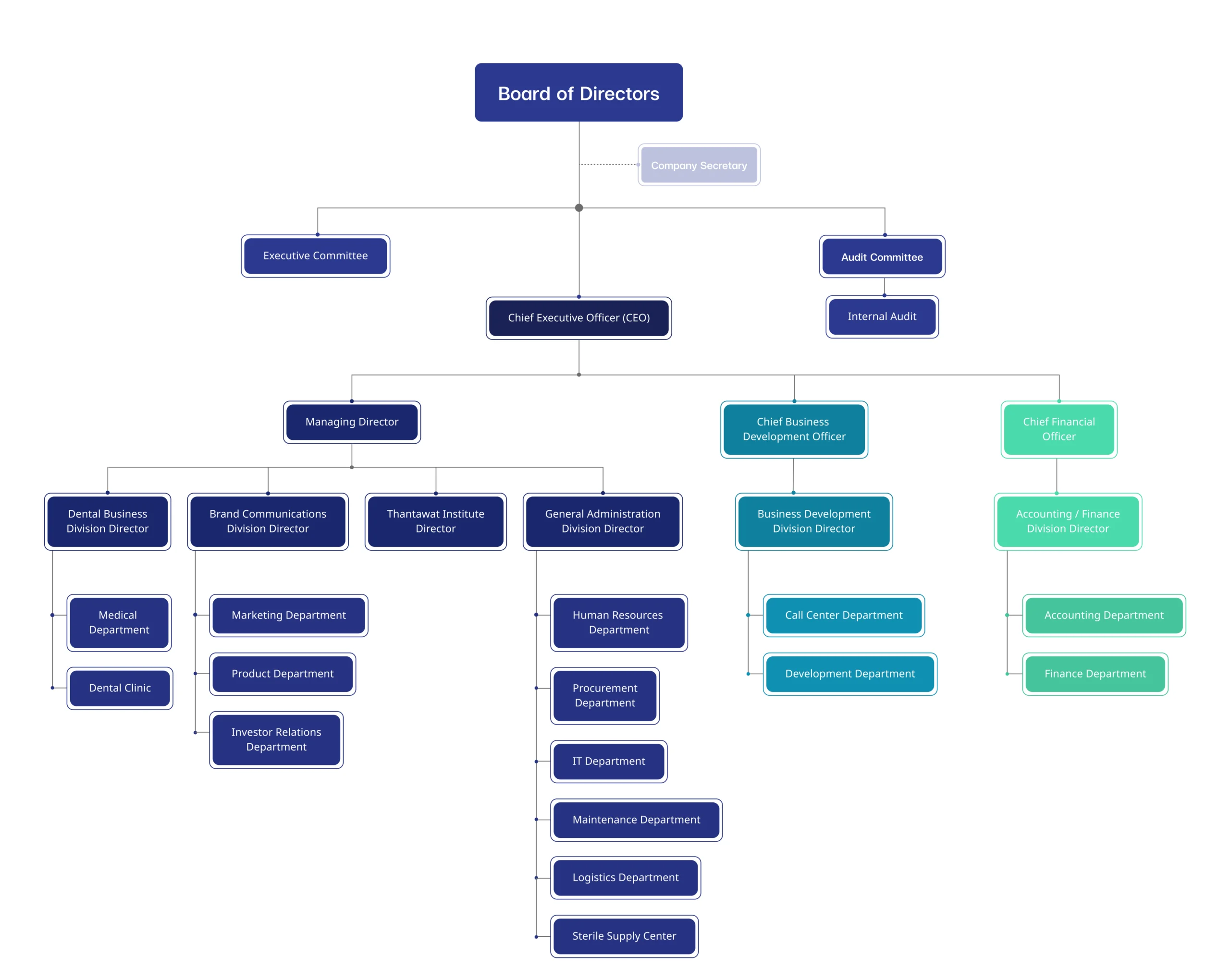
Organization Chart
Board of Directors & Executives
Financial Information
Financial Statement
Financial Highlights
MD&A
Company Snapshot
Stock Health
Resource Center
56-1 One Report
Filing
Resource Center
Shareholder information
General Meeting
Major Shareholder
Dividend Policy & Payment
IR Calendar
Webcast and Presentation
Analyst Report
Fact Sheet
Corporate Governance
Corporate Governance Information
Anti-Corruption
CSR and Activities
Code of Conduct for Investor Relations
Other Document
Complaint Channel
Stock Price
Historical Price
Stock Price
Investment Calculator
Public Relation
SET Announcement
Announcements
News Clipping
Contact Us
Inquiry Form
E-mail Alert
IR Contact
Thai
X
Home
IR Home
Other Investor Information
Company Information
Company Information
Chairman Statement
Company Background
Vision and Mission
Organization Chart
Board of Directors & Executives
Financial Information
Financial Statement
Financial Highlights
MD&A
Company Snapshot
Stock Health
Resource Center
56-1 One Report
Filing
Resource Center
Shareholder information
General Meeting
Major Shareholder
Dividend Policy & Payment
IR Calendar
Webcast and Presentation
Analyst Report
Fact Sheet
Corporate Governance
Corporate Governance Information
Anti-Corruption
CSR and Activities
Code of Conduct for Investor Relations
Other Document
Complaint Channel
Stock Price
Historical Price
Stock Price
Investment Calculator
Public Relation
SET Announcement
Announcements
News Clipping
Contact Us
Inquiry Form
E-mail Alert
IR Contact
Thai
Organization Chart
Organization Chart
LDC DENTAL PUBLIC COMPANY LIMITED
Financial Highlights
Stock Price
56-1 One Report
รายชื่อผู้ถือหุ้น
Profile
Mrs. Nopkaew Supornpathana
กรรมการ/กรรมการบริหาร/ผู้ช่วยประธานเจ้าหน้าที่บริหาร
สายงานการเงินและบัญชี/เลขาสุการบริษัท
(วันที่ได้รับแต่งตั้งเป็นกรรมการ 28 มีนาคม 2556)
Education
ปริญญาโท บริหารธุรกิจมหาบัณฑิต มหาวิทยาลัยนานาชาติแสตมฟอร์ด
ปริญญาตรี ศิลปศาสตร์บัณฑิต มหาวิทยาลัยรามคําแหง
ประกาศนียบัตร
หลักสูตร Director Accreditation Program (DAP) รุ่น 109/2014
หลักสูตร Company Secretary Program (CSP) รุ่น 68/2016
หลักสูตร Fundamentals for Corporate secretaries รุ่นที่ 1/2560 สมาคมบริษัทจดทะเบียนไทย
หลักสูตร ADVANCES FOR CORPORATE SECRETARIES รุ่นที่1/2561 สมาคมบริษัทจดทะเบียนไทย
การจัดหาเงินทุนเพื่อเพิ่มมูลค่ากิจการอย่างยั่งยืนด้วยเครื่องมือตลาดทุน ตลาดหลักทรัพย์แห่งประเทศไทย
หลักสูตรมาตรฐานการสอบบัญชีรหัส 700(ปรับปรุง)
BSC- Based Strategic Plan& Action Plan
หลักสูตรทักษะหัวหน้างาน สถาบันเพิ่มผลผลิตแห่งชาติ
หลักสูตร BSC –Based Strategic Plan & Action Plan
การจัดทําแผนงบประมาณ
สัดส่วนการถือหุ้นในบริษัท
-None-
สัดส่วนการถือหุ้นในบริษัทของคู่สมรสและบุตรที่ยังไม่บรรลุนิติภาวะ
-None-
ประสบการณ์การทำงาน
2545-ปัจจุบัน
กรรมการ/กรรมการบริหาร/ผู้ช่วยประธานเจ้าหน้าที่บริหาร
สายงานการเงินและบัญชี/เลขานุการบริษัทบริษัท
บริษัท แอลดีซี เด็นทัล จํากัด (มหาชน)
บริษัทจดทะเบียนอื่น
-None-
กิจการที่ไม่ใช่บริษัทจดทะเบียน
-None-
Close
PROFILE
Mrs. Nopkaew Supornpathana
กรรมการ/กรรมการบริหาร/ผู้ช่วยประธานเจ้าหน้าที่บริหาร
สายงานการเงินและบัญชี/เลขาสุการบริษัท
(วันที่ได้รับแต่งตั้งเป็นกรรมการ 28 มีนาคม 2556)
Education
ปริญญาโท บริหารธุรกิจมหาบัณฑิต มหาวิทยาลัยนานาชาติแสตมฟอร์ด
ปริญญาตรี ศิลปศาสตร์บัณฑิต มหาวิทยาลัยรามคําแหง
ประกาศนียบัตร
สัดส่วนการถือหุ้นในบริษัท
-None-
สัดส่วนการถือหุ้นในบริษัทของคู่สมรสและบุตรที่ยังไม่บรรลุนิติภาวะ
-None-
ประสบการณ์การทำงาน
2545-ปัจจุบัน
กรรมการ/กรรมการบริหาร/ผู้ช่วยประธานเจ้าหน้าที่บริหาร
สายงานการเงินและบัญชี/เลขานุการบริษัทบริษัท
บริษัท แอลดีซี เด็นทัล จํากัด (มหาชน)
บริษัทจดทะเบียนอื่น
-None-
กิจการที่ไม่ใช่บริษัทจดทะเบียน
-None-
Close
PROFILE
Mrs. Nopkaew Supornpathana
กรรมการ/กรรมการบริหาร/ผู้ช่วยประธานเจ้าหน้าที่บริหาร
สายงานการเงินและบัญชี/เลขาสุการบริษัท
(วันที่ได้รับแต่งตั้งเป็นกรรมการ 28 มีนาคม 2556)
Education
ปริญญาโท บริหารธุรกิจมหาบัณฑิต มหาวิทยาลัยนานาชาติแสตมฟอร์ด
ปริญญาตรี ศิลปศาสตร์บัณฑิต มหาวิทยาลัยรามคําแหง
ประกาศนียบัตร
สัดส่วนการถือหุ้นในบริษัท
-None-
สัดส่วนการถือหุ้นในบริษัทของคู่สมรสและบุตรที่ยังไม่บรรลุนิติภาวะ
-None-
ประสบการณ์การทำงาน
2545-ปัจจุบัน
กรรมการ/กรรมการบริหาร/ผู้ช่วยประธานเจ้าหน้าที่บริหาร
สายงานการเงินและบัญชี/เลขานุการบริษัทบริษัท
บริษัท แอลดีซี เด็นทัล จํากัด (มหาชน)
บริษัทจดทะเบียนอื่น
-None-
กิจการที่ไม่ใช่บริษัทจดทะเบียน
-None-
Close
Profile
Mrs. Nopkaew Supornpathana
กรรมการ/กรรมการบริหาร/ผู้ช่วยประธานเจ้าหน้าที่บริหาร
สายงานการเงินและบัญชี/เลขาสุการบริษัท
(วันที่ได้รับแต่งตั้งเป็นกรรมการ 28 มีนาคม 2556)
Education
ปริญญาโท บริหารธุรกิจมหาบัณฑิต มหาวิทยาลัยนานาชาติแสตมฟอร์ด
ปริญญาตรี ศิลปศาสตร์บัณฑิต มหาวิทยาลัยรามคําแหง
ประกาศนียบัตร
หลักสูตร Director Accreditation Program (DAP) รุ่น 109/2014
หลักสูตร Company Secretary Program (CSP) รุ่น 68/2016
หลักสูตร Fundamentals for Corporate secretaries รุ่นที่ 1/2560 สมาคมบริษัทจดทะเบียนไทย
หลักสูตร ADVANCES FOR CORPORATE SECRETARIES รุ่นที่1/2561 สมาคมบริษัทจดทะเบียนไทย
การจัดหาเงินทุนเพื่อเพิ่มมูลค่ากิจการอย่างยั่งยืนด้วยเครื่องมือตลาดทุน ตลาดหลักทรัพย์แห่งประเทศไทย
หลักสูตรมาตรฐานการสอบบัญชีรหัส 700(ปรับปรุง)
BSC- Based Strategic Plan& Action Plan
หลักสูตรทักษะหัวหน้างาน สถาบันเพิ่มผลผลิตแห่งชาติ
หลักสูตร BSC –Based Strategic Plan & Action Plan
การจัดทําแผนงบประมาณ
สัดส่วนการถือหุ้นในบริษัท
-None-
สัดส่วนการถือหุ้นในบริษัทของคู่สมรสและบุตรที่ยังไม่บรรลุนิติภาวะ
-None-
ประสบการณ์การทำงาน
2545-ปัจจุบัน
กรรมการ/กรรมการบริหาร/ผู้ช่วยประธานเจ้าหน้าที่บริหาร
สายงานการเงินและบัญชี/เลขานุการบริษัทบริษัท
บริษัท แอลดีซี เด็นทัล จํากัด (มหาชน)
บริษัทจดทะเบียนอื่น
-None-
กิจการที่ไม่ใช่บริษัทจดทะเบียน
-None-
Close
Profile
Mrs. Nopkaew Supornpathana
กรรมการ/กรรมการบริหาร/ผู้ช่วยประธานเจ้าหน้าที่บริหาร
สายงานการเงินและบัญชี/เลขาสุการบริษัท
(วันที่ได้รับแต่งตั้งเป็นกรรมการ 28 มีนาคม 2556)
Education
ปริญญาโท บริหารธุรกิจมหาบัณฑิต มหาวิทยาลัยนานาชาติแสตมฟอร์ด
ปริญญาตรี ศิลปศาสตร์บัณฑิต มหาวิทยาลัยรามคําแหง
ประกาศนียบัตร
หลักสูตร Director Accreditation Program (DAP) รุ่น 109/2014
หลักสูตร Company Secretary Program (CSP) รุ่น 68/2016
หลักสูตร Fundamentals for Corporate secretaries รุ่นที่ 1/2560 สมาคมบริษัทจดทะเบียนไทย
หลักสูตร ADVANCES FOR CORPORATE SECRETARIES รุ่นที่1/2561 สมาคมบริษัทจดทะเบียนไทย
การจัดหาเงินทุนเพื่อเพิ่มมูลค่ากิจการอย่างยั่งยืนด้วยเครื่องมือตลาดทุน ตลาดหลักทรัพย์แห่งประเทศไทย
หลักสูตรมาตรฐานการสอบบัญชีรหัส 700(ปรับปรุง)
BSC- Based Strategic Plan& Action Plan
หลักสูตรทักษะหัวหน้างาน สถาบันเพิ่มผลผลิตแห่งชาติ
หลักสูตร BSC –Based Strategic Plan & Action Plan
การจัดทําแผนงบประมาณ
สัดส่วนการถือหุ้นในบริษัท
-None-
สัดส่วนการถือหุ้นในบริษัทของคู่สมรสและบุตรที่ยังไม่บรรลุนิติภาวะ
-None-
ประสบการณ์การทำงาน
2545-ปัจจุบัน
กรรมการ/กรรมการบริหาร/ผู้ช่วยประธานเจ้าหน้าที่บริหาร
สายงานการเงินและบัญชี/เลขานุการบริษัทบริษัท
บริษัท แอลดีซี เด็นทัล จํากัด (มหาชน)
บริษัทจดทะเบียนอื่น
-None-
กิจการที่ไม่ใช่บริษัทจดทะเบียน
-None-
Close
PROFILE
Mrs. Nopkaew Supornpathana
กรรมการ/กรรมการบริหาร/ผู้ช่วยประธานเจ้าหน้าที่บริหาร
สายงานการเงินและบัญชี/เลขาสุการบริษัท
(วันที่ได้รับแต่งตั้งเป็นกรรมการ 28 มีนาคม 2556)
Education
ปริญญาโท บริหารธุรกิจมหาบัณฑิต มหาวิทยาลัยนานาชาติแสตมฟอร์ด
ปริญญาตรี ศิลปศาสตร์บัณฑิต มหาวิทยาลัยรามคําแหง
ประกาศนียบัตร
สัดส่วนการถือหุ้นในบริษัท
-None-
สัดส่วนการถือหุ้นในบริษัทของคู่สมรสและบุตรที่ยังไม่บรรลุนิติภาวะ
-None-
ประสบการณ์การทำงาน
2545-ปัจจุบัน
กรรมการ/กรรมการบริหาร/ผู้ช่วยประธานเจ้าหน้าที่บริหาร
สายงานการเงินและบัญชี/เลขานุการบริษัทบริษัท
บริษัท แอลดีซี เด็นทัล จํากัด (มหาชน)
บริษัทจดทะเบียนอื่น
-None-
กิจการที่ไม่ใช่บริษัทจดทะเบียน
-None-
Close
PROFILE
Mrs. Nopkaew Supornpathana
กรรมการ/กรรมการบริหาร/ผู้ช่วยประธานเจ้าหน้าที่บริหาร
สายงานการเงินและบัญชี/เลขาสุการบริษัท
(วันที่ได้รับแต่งตั้งเป็นกรรมการ 28 มีนาคม 2556)
Education
ปริญญาโท บริหารธุรกิจมหาบัณฑิต มหาวิทยาลัยนานาชาติแสตมฟอร์ด
ปริญญาตรี ศิลปศาสตร์บัณฑิต มหาวิทยาลัยรามคําแหง
ประกาศนียบัตร
สัดส่วนการถือหุ้นในบริษัท
-None-
สัดส่วนการถือหุ้นในบริษัทของคู่สมรสและบุตรที่ยังไม่บรรลุนิติภาวะ
-None-
ประสบการณ์การทำงาน
2545-ปัจจุบัน
กรรมการ/กรรมการบริหาร/ผู้ช่วยประธานเจ้าหน้าที่บริหาร
สายงานการเงินและบัญชี/เลขานุการบริษัทบริษัท
บริษัท แอลดีซี เด็นทัล จํากัด (มหาชน)
บริษัทจดทะเบียนอื่น
-None-
กิจการที่ไม่ใช่บริษัทจดทะเบียน
-None-
Close
Profile
Mrs. Nopkaew Supornpathana
กรรมการ/กรรมการบริหาร/ผู้ช่วยประธานเจ้าหน้าที่บริหาร
สายงานการเงินและบัญชี/เลขาสุการบริษัท
(วันที่ได้รับแต่งตั้งเป็นกรรมการ 28 มีนาคม 2556)
Education
ปริญญาโท บริหารธุรกิจมหาบัณฑิต มหาวิทยาลัยนานาชาติแสตมฟอร์ด
ปริญญาตรี ศิลปศาสตร์บัณฑิต มหาวิทยาลัยรามคําแหง
ประกาศนียบัตร
หลักสูตร Director Accreditation Program (DAP) รุ่น 109/2014
หลักสูตร Company Secretary Program (CSP) รุ่น 68/2016
หลักสูตร Fundamentals for Corporate secretaries รุ่นที่ 1/2560 สมาคมบริษัทจดทะเบียนไทย
หลักสูตร ADVANCES FOR CORPORATE SECRETARIES รุ่นที่1/2561 สมาคมบริษัทจดทะเบียนไทย
การจัดหาเงินทุนเพื่อเพิ่มมูลค่ากิจการอย่างยั่งยืนด้วยเครื่องมือตลาดทุน ตลาดหลักทรัพย์แห่งประเทศไทย
หลักสูตรมาตรฐานการสอบบัญชีรหัส 700(ปรับปรุง)
BSC- Based Strategic Plan& Action Plan
หลักสูตรทักษะหัวหน้างาน สถาบันเพิ่มผลผลิตแห่งชาติ
หลักสูตร BSC –Based Strategic Plan & Action Plan
การจัดทําแผนงบประมาณ
สัดส่วนการถือหุ้นในบริษัท
-None-
สัดส่วนการถือหุ้นในบริษัทของคู่สมรสและบุตรที่ยังไม่บรรลุนิติภาวะ
-None-
ประสบการณ์การทำงาน
2545-ปัจจุบัน
กรรมการ/กรรมการบริหาร/ผู้ช่วยประธานเจ้าหน้าที่บริหาร
สายงานการเงินและบัญชี/เลขานุการบริษัทบริษัท
บริษัท แอลดีซี เด็นทัล จํากัด (มหาชน)
บริษัทจดทะเบียนอื่น
-None-
กิจการที่ไม่ใช่บริษัทจดทะเบียน
-None-
Close
Profile
Mrs. Nopkaew Supornpathana
กรรมการ/กรรมการบริหาร/ผู้ช่วยประธานเจ้าหน้าที่บริหาร
สายงานการเงินและบัญชี/เลขาสุการบริษัท
(วันที่ได้รับแต่งตั้งเป็นกรรมการ 28 มีนาคม 2556)
Education
ปริญญาโท บริหารธุรกิจมหาบัณฑิต มหาวิทยาลัยนานาชาติแสตมฟอร์ด
ปริญญาตรี ศิลปศาสตร์บัณฑิต มหาวิทยาลัยรามคําแหง
ประกาศนียบัตร
หลักสูตร Director Accreditation Program (DAP) รุ่น 109/2014
หลักสูตร Company Secretary Program (CSP) รุ่น 68/2016
หลักสูตร Fundamentals for Corporate secretaries รุ่นที่ 1/2560 สมาคมบริษัทจดทะเบียนไทย
หลักสูตร ADVANCES FOR CORPORATE SECRETARIES รุ่นที่1/2561 สมาคมบริษัทจดทะเบียนไทย
การจัดหาเงินทุนเพื่อเพิ่มมูลค่ากิจการอย่างยั่งยืนด้วยเครื่องมือตลาดทุน ตลาดหลักทรัพย์แห่งประเทศไทย
หลักสูตรมาตรฐานการสอบบัญชีรหัส 700(ปรับปรุง)
BSC- Based Strategic Plan& Action Plan
หลักสูตรทักษะหัวหน้างาน สถาบันเพิ่มผลผลิตแห่งชาติ
หลักสูตร BSC –Based Strategic Plan & Action Plan
การจัดทําแผนงบประมาณ
สัดส่วนการถือหุ้นในบริษัท
-None-
สัดส่วนการถือหุ้นในบริษัทของคู่สมรสและบุตรที่ยังไม่บรรลุนิติภาวะ
-None-
ประสบการณ์การทำงาน
2545-ปัจจุบัน
กรรมการ/กรรมการบริหาร/ผู้ช่วยประธานเจ้าหน้าที่บริหาร
สายงานการเงินและบัญชี/เลขานุการบริษัทบริษัท
บริษัท แอลดีซี เด็นทัล จํากัด (มหาชน)
บริษัทจดทะเบียนอื่น
-None-
กิจการที่ไม่ใช่บริษัทจดทะเบียน
-None-
Close
PROFILE
Mrs. Nopkaew Supornpathana
กรรมการ/กรรมการบริหาร/ผู้ช่วยประธานเจ้าหน้าที่บริหาร
สายงานการเงินและบัญชี/เลขาสุการบริษัท
(วันที่ได้รับแต่งตั้งเป็นกรรมการ 28 มีนาคม 2556)
Education
ปริญญาโท บริหารธุรกิจมหาบัณฑิต มหาวิทยาลัยนานาชาติแสตมฟอร์ด
ปริญญาตรี ศิลปศาสตร์บัณฑิต มหาวิทยาลัยรามคําแหง
ประกาศนียบัตร
สัดส่วนการถือหุ้นในบริษัท
-None-
สัดส่วนการถือหุ้นในบริษัทของคู่สมรสและบุตรที่ยังไม่บรรลุนิติภาวะ
-None-
ประสบการณ์การทำงาน
2545-ปัจจุบัน
กรรมการ/กรรมการบริหาร/ผู้ช่วยประธานเจ้าหน้าที่บริหาร
สายงานการเงินและบัญชี/เลขานุการบริษัทบริษัท
บริษัท แอลดีซี เด็นทัล จํากัด (มหาชน)
บริษัทจดทะเบียนอื่น
-None-
กิจการที่ไม่ใช่บริษัทจดทะเบียน
-None-
Close
PROFILE
Mrs. Nopkaew Supornpathana
กรรมการ/กรรมการบริหาร/ผู้ช่วยประธานเจ้าหน้าที่บริหาร
สายงานการเงินและบัญชี/เลขาสุการบริษัท
(วันที่ได้รับแต่งตั้งเป็นกรรมการ 28 มีนาคม 2556)
Education
ปริญญาโท บริหารธุรกิจมหาบัณฑิต มหาวิทยาลัยนานาชาติแสตมฟอร์ด
ปริญญาตรี ศิลปศาสตร์บัณฑิต มหาวิทยาลัยรามคําแหง
ประกาศนียบัตร
สัดส่วนการถือหุ้นในบริษัท
-None-
สัดส่วนการถือหุ้นในบริษัทของคู่สมรสและบุตรที่ยังไม่บรรลุนิติภาวะ
-None-
ประสบการณ์การทำงาน
2545-ปัจจุบัน
กรรมการ/กรรมการบริหาร/ผู้ช่วยประธานเจ้าหน้าที่บริหาร
สายงานการเงินและบัญชี/เลขานุการบริษัทบริษัท
บริษัท แอลดีซี เด็นทัล จํากัด (มหาชน)
บริษัทจดทะเบียนอื่น
-None-
กิจการที่ไม่ใช่บริษัทจดทะเบียน
-None-
Close
Profile
Mrs. Nopkaew Supornpathana
กรรมการ/กรรมการบริหาร/ผู้ช่วยประธานเจ้าหน้าที่บริหาร
สายงานการเงินและบัญชี/เลขาสุการบริษัท
(วันที่ได้รับแต่งตั้งเป็นกรรมการ 28 มีนาคม 2556)
Education
ปริญญาโท บริหารธุรกิจมหาบัณฑิต มหาวิทยาลัยนานาชาติแสตมฟอร์ด
ปริญญาตรี ศิลปศาสตร์บัณฑิต มหาวิทยาลัยรามคําแหง
ประกาศนียบัตร
หลักสูตร Director Accreditation Program (DAP) รุ่น 109/2014
หลักสูตร Company Secretary Program (CSP) รุ่น 68/2016
หลักสูตร Fundamentals for Corporate secretaries รุ่นที่ 1/2560 สมาคมบริษัทจดทะเบียนไทย
หลักสูตร ADVANCES FOR CORPORATE SECRETARIES รุ่นที่1/2561 สมาคมบริษัทจดทะเบียนไทย
การจัดหาเงินทุนเพื่อเพิ่มมูลค่ากิจการอย่างยั่งยืนด้วยเครื่องมือตลาดทุน ตลาดหลักทรัพย์แห่งประเทศไทย
หลักสูตรมาตรฐานการสอบบัญชีรหัส 700(ปรับปรุง)
BSC- Based Strategic Plan& Action Plan
หลักสูตรทักษะหัวหน้างาน สถาบันเพิ่มผลผลิตแห่งชาติ
หลักสูตร BSC –Based Strategic Plan & Action Plan
การจัดทําแผนงบประมาณ
สัดส่วนการถือหุ้นในบริษัท
-None-
สัดส่วนการถือหุ้นในบริษัทของคู่สมรสและบุตรที่ยังไม่บรรลุนิติภาวะ
-None-
ประสบการณ์การทำงาน
2545-ปัจจุบัน
กรรมการ/กรรมการบริหาร/ผู้ช่วยประธานเจ้าหน้าที่บริหาร
สายงานการเงินและบัญชี/เลขานุการบริษัทบริษัท
บริษัท แอลดีซี เด็นทัล จํากัด (มหาชน)
บริษัทจดทะเบียนอื่น
-None-
กิจการที่ไม่ใช่บริษัทจดทะเบียน
-None-
Close
PROFILE
Mrs. Nopkaew Supornpathana
กรรมการ/กรรมการบริหาร/ผู้ช่วยประธานเจ้าหน้าที่บริหาร
สายงานการเงินและบัญชี/เลขาสุการบริษัท
(วันที่ได้รับแต่งตั้งเป็นกรรมการ 28 มีนาคม 2556)
Education
ปริญญาโท บริหารธุรกิจมหาบัณฑิต มหาวิทยาลัยนานาชาติแสตมฟอร์ด
ปริญญาตรี ศิลปศาสตร์บัณฑิต มหาวิทยาลัยรามคําแหง
ประกาศนียบัตร
สัดส่วนการถือหุ้นในบริษัท
-None-
สัดส่วนการถือหุ้นในบริษัทของคู่สมรสและบุตรที่ยังไม่บรรลุนิติภาวะ
-None-
ประสบการณ์การทำงาน
2545-ปัจจุบัน
กรรมการ/กรรมการบริหาร/ผู้ช่วยประธานเจ้าหน้าที่บริหาร
สายงานการเงินและบัญชี/เลขานุการบริษัทบริษัท
บริษัท แอลดีซี เด็นทัล จํากัด (มหาชน)
บริษัทจดทะเบียนอื่น
-None-
กิจการที่ไม่ใช่บริษัทจดทะเบียน
-None-
Close
Profile
Mrs. Nopkaew Supornpathana
กรรมการ/กรรมการบริหาร/ผู้ช่วยประธานเจ้าหน้าที่บริหาร
สายงานการเงินและบัญชี/เลขาสุการบริษัท
(วันที่ได้รับแต่งตั้งเป็นกรรมการ 28 มีนาคม 2556)
Education
ปริญญาโท บริหารธุรกิจมหาบัณฑิต มหาวิทยาลัยนานาชาติแสตมฟอร์ด
ปริญญาตรี ศิลปศาสตร์บัณฑิต มหาวิทยาลัยรามคําแหง
ประกาศนียบัตร
หลักสูตร Director Accreditation Program (DAP) รุ่น 109/2014
หลักสูตร Company Secretary Program (CSP) รุ่น 68/2016
หลักสูตร Fundamentals for Corporate secretaries รุ่นที่ 1/2560 สมาคมบริษัทจดทะเบียนไทย
หลักสูตร ADVANCES FOR CORPORATE SECRETARIES รุ่นที่1/2561 สมาคมบริษัทจดทะเบียนไทย
การจัดหาเงินทุนเพื่อเพิ่มมูลค่ากิจการอย่างยั่งยืนด้วยเครื่องมือตลาดทุน ตลาดหลักทรัพย์แห่งประเทศไทย
หลักสูตรมาตรฐานการสอบบัญชีรหัส 700(ปรับปรุง)
BSC- Based Strategic Plan& Action Plan
หลักสูตรทักษะหัวหน้างาน สถาบันเพิ่มผลผลิตแห่งชาติ
หลักสูตร BSC –Based Strategic Plan & Action Plan
การจัดทําแผนงบประมาณ
สัดส่วนการถือหุ้นในบริษัท
-None-
สัดส่วนการถือหุ้นในบริษัทของคู่สมรสและบุตรที่ยังไม่บรรลุนิติภาวะ
-None-
ประสบการณ์การทำงาน
2545-ปัจจุบัน
กรรมการ/กรรมการบริหาร/ผู้ช่วยประธานเจ้าหน้าที่บริหาร
สายงานการเงินและบัญชี/เลขานุการบริษัทบริษัท
บริษัท แอลดีซี เด็นทัล จํากัด (มหาชน)
บริษัทจดทะเบียนอื่น
-None-
กิจการที่ไม่ใช่บริษัทจดทะเบียน
-None-
Close
PROFILE
Mrs. Nopkaew Supornpathana
กรรมการ/กรรมการบริหาร/ผู้ช่วยประธานเจ้าหน้าที่บริหาร
สายงานการเงินและบัญชี/เลขาสุการบริษัท
(วันที่ได้รับแต่งตั้งเป็นกรรมการ 28 มีนาคม 2556)
Education
ปริญญาโท บริหารธุรกิจมหาบัณฑิต มหาวิทยาลัยนานาชาติแสตมฟอร์ด
ปริญญาตรี ศิลปศาสตร์บัณฑิต มหาวิทยาลัยรามคําแหง
ประกาศนียบัตร
สัดส่วนการถือหุ้นในบริษัท
-None-
สัดส่วนการถือหุ้นในบริษัทของคู่สมรสและบุตรที่ยังไม่บรรลุนิติภาวะ
-None-
ประสบการณ์การทำงาน
2545-ปัจจุบัน
กรรมการ/กรรมการบริหาร/ผู้ช่วยประธานเจ้าหน้าที่บริหาร
สายงานการเงินและบัญชี/เลขานุการบริษัทบริษัท
บริษัท แอลดีซี เด็นทัล จํากัด (มหาชน)
บริษัทจดทะเบียนอื่น
-None-
กิจการที่ไม่ใช่บริษัทจดทะเบียน
-None-
Close
Profile
Mrs. Nopkaew Supornpathana
กรรมการ/กรรมการบริหาร/ผู้ช่วยประธานเจ้าหน้าที่บริหาร
สายงานการเงินและบัญชี/เลขาสุการบริษัท
(วันที่ได้รับแต่งตั้งเป็นกรรมการ 28 มีนาคม 2556)
Education
ปริญญาโท บริหารธุรกิจมหาบัณฑิต มหาวิทยาลัยนานาชาติแสตมฟอร์ด
ปริญญาตรี ศิลปศาสตร์บัณฑิต มหาวิทยาลัยรามคําแหง
ประกาศนียบัตร
หลักสูตร Director Accreditation Program (DAP) รุ่น 109/2014
หลักสูตร Company Secretary Program (CSP) รุ่น 68/2016
หลักสูตร Fundamentals for Corporate secretaries รุ่นที่ 1/2560 สมาคมบริษัทจดทะเบียนไทย
หลักสูตร ADVANCES FOR CORPORATE SECRETARIES รุ่นที่1/2561 สมาคมบริษัทจดทะเบียนไทย
การจัดหาเงินทุนเพื่อเพิ่มมูลค่ากิจการอย่างยั่งยืนด้วยเครื่องมือตลาดทุน ตลาดหลักทรัพย์แห่งประเทศไทย
หลักสูตรมาตรฐานการสอบบัญชีรหัส 700(ปรับปรุง)
BSC- Based Strategic Plan& Action Plan
หลักสูตรทักษะหัวหน้างาน สถาบันเพิ่มผลผลิตแห่งชาติ
หลักสูตร BSC –Based Strategic Plan & Action Plan
การจัดทําแผนงบประมาณ
สัดส่วนการถือหุ้นในบริษัท
-None-
สัดส่วนการถือหุ้นในบริษัทของคู่สมรสและบุตรที่ยังไม่บรรลุนิติภาวะ
-None-
ประสบการณ์การทำงาน
2545-ปัจจุบัน
กรรมการ/กรรมการบริหาร/ผู้ช่วยประธานเจ้าหน้าที่บริหาร
สายงานการเงินและบัญชี/เลขานุการบริษัทบริษัท
บริษัท แอลดีซี เด็นทัล จํากัด (มหาชน)
บริษัทจดทะเบียนอื่น
-None-
กิจการที่ไม่ใช่บริษัทจดทะเบียน
-None-
Close
Profile
Mrs. Nopkaew Supornpathana
กรรมการ/กรรมการบริหาร/ผู้ช่วยประธานเจ้าหน้าที่บริหาร
สายงานการเงินและบัญชี/เลขาสุการบริษัท
(วันที่ได้รับแต่งตั้งเป็นกรรมการ 28 มีนาคม 2556)
Education
ปริญญาโท บริหารธุรกิจมหาบัณฑิต มหาวิทยาลัยนานาชาติแสตมฟอร์ด
ปริญญาตรี ศิลปศาสตร์บัณฑิต มหาวิทยาลัยรามคําแหง
ประกาศนียบัตร
หลักสูตร Director Accreditation Program (DAP) รุ่น 109/2014
หลักสูตร Company Secretary Program (CSP) รุ่น 68/2016
หลักสูตร Fundamentals for Corporate secretaries รุ่นที่ 1/2560 สมาคมบริษัทจดทะเบียนไทย
หลักสูตร ADVANCES FOR CORPORATE SECRETARIES รุ่นที่1/2561 สมาคมบริษัทจดทะเบียนไทย
การจัดหาเงินทุนเพื่อเพิ่มมูลค่ากิจการอย่างยั่งยืนด้วยเครื่องมือตลาดทุน ตลาดหลักทรัพย์แห่งประเทศไทย
หลักสูตรมาตรฐานการสอบบัญชีรหัส 700(ปรับปรุง)
BSC- Based Strategic Plan& Action Plan
หลักสูตรทักษะหัวหน้างาน สถาบันเพิ่มผลผลิตแห่งชาติ
หลักสูตร BSC –Based Strategic Plan & Action Plan
การจัดทําแผนงบประมาณ
สัดส่วนการถือหุ้นในบริษัท
-None-
สัดส่วนการถือหุ้นในบริษัทของคู่สมรสและบุตรที่ยังไม่บรรลุนิติภาวะ
-None-
ประสบการณ์การทำงาน
2545-ปัจจุบัน
กรรมการ/กรรมการบริหาร/ผู้ช่วยประธานเจ้าหน้าที่บริหาร
สายงานการเงินและบัญชี/เลขานุการบริษัทบริษัท
บริษัท แอลดีซี เด็นทัล จํากัด (มหาชน)
บริษัทจดทะเบียนอื่น
-None-
กิจการที่ไม่ใช่บริษัทจดทะเบียน
-None-
Close
PROFILE
Mrs. Nopkaew Supornpathana
กรรมการ/กรรมการบริหาร/ผู้ช่วยประธานเจ้าหน้าที่บริหาร
สายงานการเงินและบัญชี/เลขาสุการบริษัท
(วันที่ได้รับแต่งตั้งเป็นกรรมการ 28 มีนาคม 2556)
Education
ปริญญาโท บริหารธุรกิจมหาบัณฑิต มหาวิทยาลัยนานาชาติแสตมฟอร์ด
ปริญญาตรี ศิลปศาสตร์บัณฑิต มหาวิทยาลัยรามคําแหง
ประกาศนียบัตร
สัดส่วนการถือหุ้นในบริษัท
-None-
สัดส่วนการถือหุ้นในบริษัทของคู่สมรสและบุตรที่ยังไม่บรรลุนิติภาวะ
-None-
ประสบการณ์การทำงาน
2545-ปัจจุบัน
กรรมการ/กรรมการบริหาร/ผู้ช่วยประธานเจ้าหน้าที่บริหาร
สายงานการเงินและบัญชี/เลขานุการบริษัทบริษัท
บริษัท แอลดีซี เด็นทัล จํากัด (มหาชน)
บริษัทจดทะเบียนอื่น
-None-
กิจการที่ไม่ใช่บริษัทจดทะเบียน
-None-
Close
Profile
Ms. Sirilak Tangborirak
กรรมการ/กรรมการบริหาร/กรรมการความเสี่ยง/
ผู้ช่วยประธานนเจ้าหน้าที่บริหาร สายงานพัฒนาธุรกิจ
(วันที่ได้รับแต่งตั้งเป็นกรรมการ 28 มีนาคม 2556)
Education
ปริญญาตรี ศิลปศาสตรบัณฑิต สาขาวิชาสื่อสารมวลชน มหาวิทยาลัยรามคําแหง
ประกาศนียบัตร
Director Accreditation Program (DAP) รุ่น 110/2014
สร้างสรรค์กลยุทธ์การตลาดสู่ความสําเร็จ Formulating Marketing Strategies
Digital & Loyalty Marketing for Management
Brand SME 4.0
CEO Branding
CRM & CEM For Thailand SME 4.0
สัดส่วนการถือหุ้นในบริษัท
0.03%
สัดส่วนการถือหุ้นในบริษัทของคู่สมรสและบุตรที่ยังไม่บรรลุนิติภาวะ
50.04%
ประสบการณ์การทำงาน
2556-ปัจจุบัน
กรรมการ/ กรรมการบริหาร/ผู้ช่วยประธานเจ้าหน้าที่บริหาร สายงานพัฒนาธุรกิจ
บริษัท แอลดีซี เด็นทัล จํากัด (มหาชน)
บริษัทจดทะเบียนอื่น
-None-
กิจการที่ไม่ใช่บริษัทจดทะเบียน
2560-ปัจจุบัน
Director
บริษัท เลิฟแฮนด์ พร็อพเพอร์ตี้
Close
PROFILE
Ms. Sirilak Tangborirak
กรรมการ/กรรมการบริหาร/กรรมการความเสี่ยง/
ผู้ช่วยประธานนเจ้าหน้าที่บริหาร สายงานพัฒนาธุรกิจ
(วันที่ได้รับแต่งตั้งเป็นกรรมการ 28 มีนาคม 2556)
Education
ปริญญาตรี ศิลปศาสตรบัณฑิต สาขาวิชาสื่อสารมวลชน มหาวิทยาลัยรามคําแหง
ประกาศนียบัตร
Director Accreditation Program (DAP) รุ่น 110/2014
สร้างสรรค์กลยุทธ์การตลาดสู่ความสําเร็จ Formulating Marketing Strategies
Digital & Loyalty Marketing for Management
Brand SME 4.0
CEO Branding
CRM & CEM For Thailand SME 4.0
สัดส่วนการถือหุ้นในบริษัท
0.03%
สัดส่วนการถือหุ้นในบริษัทของคู่สมรสและบุตรที่ยังไม่บรรลุนิติภาวะ
50.04%
ประสบการณ์การทำงาน
2556-ปัจจุบัน
กรรมการ/ กรรมการบริหาร/ผู้ช่วยประธานเจ้าหน้าที่บริหาร สายงานพัฒนาธุรกิจ
บริษัท แอลดีซี เด็นทัล จํากัด (มหาชน)
บริษัทจดทะเบียนอื่น
-None-
กิจการที่ไม่ใช่บริษัทจดทะเบียน
2560-ปัจจุบัน
Director
บริษัท เลิฟแฮนด์ พร็อพเพอร์ตี้
Close
Profile
นางสาวพลับพลา ดาทอง
กรรมการ/กรรมการบริหาร/กรรมการผู้จัดการ
(วันที่ได้รับแต่งตั้งเป็นกรรมการ 28 มีนาคม 2556)
Education
ปริญญาตรี ศิลปศาสตร์บัณฑิต มหาวิทยาลัยราชภัฎนครปฐม
ประกาศนียบัตร
หลักสูตร Director Accreditation Program (DAP) รุ่นที่ 110/2014
หลักสูตรทักษะหัวหน้างาน สถาบันเพิ่มผลผลิตแห่งชาต
หลักสูตร BSC –Based Strategic Plan & Action Plan
หลักสูตรส่งเสริมพัฒนาธุรกิจแฟรนไชส์สู่ระบบมาตรฐานสากล
สัดส่วนการถือหุ้นในบริษัท
-None-
สัดส่วนการถือหุ้นในบริษัทของคู่สมรสและบุตรที่ยังไม่บรรลุนิติภาวะ
-None-
ประสบการณ์การทำงาน
2559-ปัจจุบัน
กรรมการ/กรรมการบริหาร/กรรมการผู้จัดการ
บริษัท แอลดีซี เด็นทัล จํากัด (มหาชน)
บริษัทจดทะเบียนอื่น
-None-
กิจการที่ไม่ใช่บริษัทจดทะเบียน
-None-
Close
PROFILE
นางสาวพลับพลา ดาทอง
กรรมการ/กรรมการบริหาร/กรรมการผู้จัดการ
(วันที่ได้รับแต่งตั้งเป็นกรรมการ 28 มีนาคม 2556)
Education
ปริญญาตรี ศิลปศาสตร์บัณฑิต มหาวิทยาลัยราชภัฎนครปฐม
ประกาศนียบัตร
หลักสูตร Director Accreditation Program (DAP) รุ่นที่ 110/2014
หลักสูตรทักษะหัวหน้างาน สถาบันเพิ่มผลผลิตแห่งชาต
หลักสูตร BSC –Based Strategic Plan & Action Plan
หลักสูตรส่งเสริมพัฒนาธุรกิจแฟรนไชส์สู่ระบบมาตรฐานสากล
สัดส่วนการถือหุ้นในบริษัท
-None-
สัดส่วนการถือหุ้นในบริษัทของคู่สมรสและบุตรที่ยังไม่บรรลุนิติภาวะ
-None-
ประสบการณ์การทำงาน
2559-ปัจจุบัน
กรรมการ/กรรมการบริหาร/กรรมการผู้จัดการ
บริษัท แอลดีซี เด็นทัล จํากัด (มหาชน)
บริษัทจดทะเบียนอื่น
-None-
กิจการที่ไม่ใช่บริษัทจดทะเบียน
-None-
Close
Profile
Mr. Amornsak Daengsaengthong
กรรมการอิสระ/กรรมการตรวจสอบ
(วันที่ได้รับแต่งตั้งเป็นกรรมการ 20 เมษายน 2565)
Education
ปริญญาตรีนิติศาสตร์บัณฑิต จุฬาลงกรณ์มหาวิทยาลัย
วุฒิบัตร Mini Master in HR Management คณะเศรษฐศาสตร์ จุฬาลงกรณ์มหาวิทยาลัย
ประกาศนียบัตร
หลักสูตร Director Accreditation Program (DAP) รุ่นที่ 196/2022
สัดส่วนการถือหุ้นในบริษัท
-None-
สัดส่วนการถือหุ้นในบริษัทของคู่สมรสและบุตรที่ยังไม่บรรลุนิติภาวะ
-None-
ประสบการณ์การทำงาน
2559-ปัจจุบัน
กรรมการอิสระ/กรรมการตรวจสอบ
บริษัท แอลดีซี เด็นทัล จํากัด (มหาชน)
บริษัทจดทะเบียนอื่น
-None-
กิจการที่ไม่ใช่บริษัทจดทะเบียน
2557–ปัจจุบัน
รองประธานฝ่ายการตลาด
บจก ดีพลัสอินเตอร์เทรด
2553–ปัจจุบัน
กรรมการผู้จัดการ
บจก.โมทีค (ประเทศไทย)
Close
PROFILE
Mr. Amornsak Daengsaengthong
กรรมการอิสระ/กรรมการตรวจสอบ
(วันที่ได้รับแต่งตั้งเป็นกรรมการ 20 เมษายน 2565)
Education
ปริญญาตรีนิติศาสตร์บัณฑิต จุฬาลงกรณ์มหาวิทยาลัย
วุฒิบัตร Mini Master in HR Management คณะเศรษฐศาสตร์ จุฬาลงกรณ์มหาวิทยาลัย
ประกาศนียบัตร
หลักสูตร Director Accreditation Program (DAP) รุ่นที่ 196/2022
สัดส่วนการถือหุ้นในบริษัท
-None-
สัดส่วนการถือหุ้นในบริษัทของคู่สมรสและบุตรที่ยังไม่บรรลุนิติภาวะ
-None-
ประสบการณ์การทำงาน
2559-ปัจจุบัน
กรรมการอิสระ/กรรมการตรวจสอบ
บริษัท แอลดีซี เด็นทัล จํากัด (มหาชน)
บริษัทจดทะเบียนอื่น
-None-
กิจการที่ไม่ใช่บริษัทจดทะเบียน
2557–ปัจจุบัน
รองประธานฝ่ายการตลาด
บจก ดีพลัสอินเตอร์เทรด
2553–ปัจจุบัน
กรรมการผู้จัดการ
บจก.โมทีค (ประเทศไทย)
Close
Profile
Mrs. Supaporn Ratchatasuwan
กรรมการอิสระ/กรรมการตรวจสอบ
(วันที่ได้รับแต่งตั้งเป็นกรรมการ 20 เมษายน 2559)
Education
ปริญญาโท Master of Management สถาบันบัณฑิตบริหารธุรกิจศศินทร์แห่งจุฬาลงกรณ์มหาวิทยาลัย
ปริญญาตรีบัญชีบัณฑิต จุฬาลงกรณ์มหาวิทยาลัย
ประกาศนียบัตร
หลักสูตร Director Accreditation Program (DAP) รุ่นที่ 34/2005
สัดส่วนการถือหุ้นในบริษัท
-None-
สัดส่วนการถือหุ้นในบริษัทของคู่สมรสและบุตรที่ยังไม่บรรลุนิติภาวะ
-None-
ประสบการณ์การทำงาน
2559-ปัจจุบัน
กรรมการอิสระ/กรรมการตรวจสอบ
บริษัท แอลดีซี เด็นทัล จํากัด (มหาชน)
บริษัทจดทะเบียนอื่น
-None-
กิจการที่ไม่ใช่บริษัทจดทะเบียน
2552–ปัจจุบัน
หัวหน้าฝ่ายการเงินและบัญชี
สภากาชาดไทย
Close
PROFILE
Mrs. Supaporn Ratchatasuwan
กรรมการอิสระ/กรรมการตรวจสอบ
(วันที่ได้รับแต่งตั้งเป็นกรรมการ 20 เมษายน 2559)
Education
ปริญญาโท Master of Management สถาบันบัณฑิตบริหารธุรกิจศศินทร์แห่งจุฬาลงกรณ์มหาวิทยาลัย
ปริญญาตรีบัญชีบัณฑิต จุฬาลงกรณ์มหาวิทยาลัย
ประกาศนียบัตร
หลักสูตร Director Accreditation Program (DAP) รุ่นที่ 34/2005
สัดส่วนการถือหุ้นในบริษัท
-None-
สัดส่วนการถือหุ้นในบริษัทของคู่สมรสและบุตรที่ยังไม่บรรลุนิติภาวะ
-None-
ประสบการณ์การทำงาน
2559-ปัจจุบัน
กรรมการอิสระ/กรรมการตรวจสอบ
บริษัท แอลดีซี เด็นทัล จํากัด (มหาชน)
บริษัทจดทะเบียนอื่น
-None-
กิจการที่ไม่ใช่บริษัทจดทะเบียน
2552–ปัจจุบัน
หัวหน้าฝ่ายการเงินและบัญชี
สภากาชาดไทย
Close
Profile
Mr. Thammanoon Kokiatwanit
กรรมการอิสระ/ประธานกรรมการตรวจสอบ
(วันที่ได้รับแต่งตั้งเป็นกรรมการ 21 เมษายน 2566)
Education
ปริญญาโท บริหารธุรกิจมหาบัณฑิต ถาบันบัณฑิตพัฒนบริหารศาสตร์ (NIDA)
ปริญญาตรี บริหารธุรกิจ (สาขาการบัญชี) มหาวิทยาลัยอัสสัมชัญ
ประกาศนียบัตร
ด้านบัญชี/ การเงิน ผู้สอบบัญชีรับอนุญาตทะเบียนเลขที่ 7331
หลักสูตร Director Accreditation Program (DAP)/ 2020
Training
Role of the Chairman Program (RCP) Class 9/2006
Director Accreditation Program (DAP) Class 98/2012
สัดส่วนการถือหุ้นในบริษัท
-None-
สัดส่วนการถือหุ้นในบริษัทของคู่สมรสและบุตรที่ยังไม่บรรลุนิติภาวะ
-None-
ประสบการณ์การทำงาน
2566-ปัจจุบัน
กรรมการอิสระ/ประธานกรรมการกรรมการตรวจสอบ
บริษัท แอลดีซี เด็นทัล จํากัด (มหาชน)
บริษัทจดทะเบียนอื่น
2564–ปัจจุบัน
ประธานเจ้าหน้าที่ฝ่ายบัญชีและการเงิน
บริษัท ฮิวแมนิก้า จํากัด (มหาชน)
กิจการที่ไม่ใช่บริษัทจดทะเบียน
ไม่มีการดํารงตําแหน่ง
Close
PROFILE
Mr. Thammanoon Kokiatwanit
กรรมการอิสระ/ประธานกรรมการตรวจสอบ
(วันที่ได้รับแต่งตั้งเป็นกรรมการ 21 เมษายน 2566)
Education
ปริญญาโท บริหารธุรกิจมหาบัณฑิต ถาบันบัณฑิตพัฒนบริหารศาสตร์ (NIDA)
ปริญญาตรี บริหารธุรกิจ (สาขาการบัญชี) มหาวิทยาลัยอัสสัมชัญ
ประกาศนียบัตร
ด้านบัญชี/ การเงิน ผู้สอบบัญชีรับอนุญาตทะเบียนเลขที่ 7331
หลักสูตร Director Accreditation Program (DAP)/ 2020
Training
Role of the Chairman Program (RCP) Class 9/2006
Director Accreditation Program (DAP) Class 98/2012
สัดส่วนการถือหุ้นในบริษัท
-None-
สัดส่วนการถือหุ้นในบริษัทของคู่สมรสและบุตรที่ยังไม่บรรลุนิติภาวะ
-None-
ประสบการณ์การทำงาน
2566-ปัจจุบัน
กรรมการอิสระ/ประธานกรรมการกรรมการตรวจสอบ
บริษัท แอลดีซี เด็นทัล จํากัด (มหาชน)
บริษัทจดทะเบียนอื่น
2564–ปัจจุบัน
ประธานเจ้าหน้าที่ฝ่ายบัญชีและการเงิน
บริษัท ฮิวแมนิก้า จํากัด (มหาชน)
กิจการที่ไม่ใช่บริษัทจดทะเบียน
ไม่มีการดํารงตําแหน่ง
Close
Profile
Dr. Watthana Chaiwat
กรรมการ/ประธานกรรมการ/ประธานกรรมการบริหาร/ประธานเจ้าหน้าที่บริหาร
(วันที่ได้รับแต่งตั้งเป็นกรรมการ 28 มีนาคม 2556)
Education
ปริญญาตรี ทันตแพทยศาสตร์บัณฑิต. ( D.D.S.).จุฬาลงกรณ์มหาวิทยาลัย
Bachelor of Laws, Sripatum University
Bachelor of Arts in Economics, UPSALA College New Jersey, U.S.A
Diploma, National Defense Course Class 35,
National Defense College (NDC)
ประกาศนียบัตร
Director Accreditation Program (DAP) รุ่นที่ 109/2014
หลักสูตรผู้บริหารระดับสูง สถาบันวิทยาการตลาดทุน รุ่นที่ 26
Modern Office Management, มหาวิทยาลัยสุโขทัยธรรมาธิราช, 2001
Basic Computer & Internet for Executive (BCIE),
Loxley Information Company Limited,
Franchise B2B , Batch 11, มหาวิทยาลัยศรีปทุม, 2009
Training
Role of the Chairman Program (RCP) Class 9/2006
Director Accreditation Program (DAP) Class 98/2012
สัดส่วนการถือหุ้นในบริษัท
50.04%
สัดส่วนการถือหุ้นในบริษัทของคู่สมรสและบุตรที่ยังไม่บรรลุนิติภาวะ
-None-
กิจการที่ไม่ใช่บริษัทจดทะเบียน
2557 -ปัจจุบัน
กรรมการผู้จัดการ
บริษัท เลิฟแฮนด์กรุ๊ฟ จํากัด
กิจการที่ไม่ใช่บริษัทจดทะเบียน
2560-ปัจจุบัน
กรรมการผู้จัดการ บริษัท
เลิฟแฮนด์กรุ๊ฟ จํากัด
2566-ปัจจุบัน
Director
บริษัทสลิพอาวล์ จํากัด
Close
PROFILE
Dr. Watthana Chaiwat
กรรมการ/ประธานกรรมการ/ประธานกรรมการบริหาร/ประธานเจ้าหน้าที่บริหาร
(วันที่ได้รับแต่งตั้งเป็นกรรมการ 28 มีนาคม 2556)
Education
ปริญญาตรี ทันตแพทยศาสตร์บัณฑิต. ( D.D.S.).จุฬาลงกรณ์มหาวิทยาลัย
Bachelor of Laws, Sripatum University
Bachelor of Arts in Economics, UPSALA College New Jersey, U.S.A
Diploma, National Defense Course Class 35,
National Defense College (NDC)
ประกาศนียบัตร
Director Accreditation Program (DAP) รุ่นที่ 109/2014
หลักสูตรผู้บริหารระดับสูง สถาบันวิทยาการตลาดทุน รุ่นที่ 26
Modern Office Management, มหาวิทยาลัยสุโขทัยธรรมาธิราช, 2001
Basic Computer & Internet for Executive (BCIE),
Loxley Information Company Limited,
Franchise B2B , Batch 11, มหาวิทยาลัยศรีปทุม, 2009
Training
Role of the Chairman Program (RCP) Class 9/2006
Director Accreditation Program (DAP) Class 98/2012
สัดส่วนการถือหุ้นในบริษัท
50.04%
สัดส่วนการถือหุ้นในบริษัทของคู่สมรสและบุตรที่ยังไม่บรรลุนิติภาวะ
-None-
กิจการที่ไม่ใช่บริษัทจดทะเบียน
2557 -ปัจจุบัน
กรรมการผู้จัดการ
บริษัท เลิฟแฮนด์กรุ๊ฟ จํากัด
กิจการที่ไม่ใช่บริษัทจดทะเบียน
2560-ปัจจุบัน
กรรมการผู้จัดการ บริษัท
เลิฟแฮนด์กรุ๊ฟ จํากัด
2566-ปัจจุบัน
Director
บริษัทสลิพอาวล์ จํากัด
Close